Telegram AI全自动翻译客服机器人源码/带视频搭建教程

本站资源仅供研究学习,请勿商用,产生法律纠纷本站概不负责!

如果侵犯了您的权益,请与我们联系,我们会立即处理。

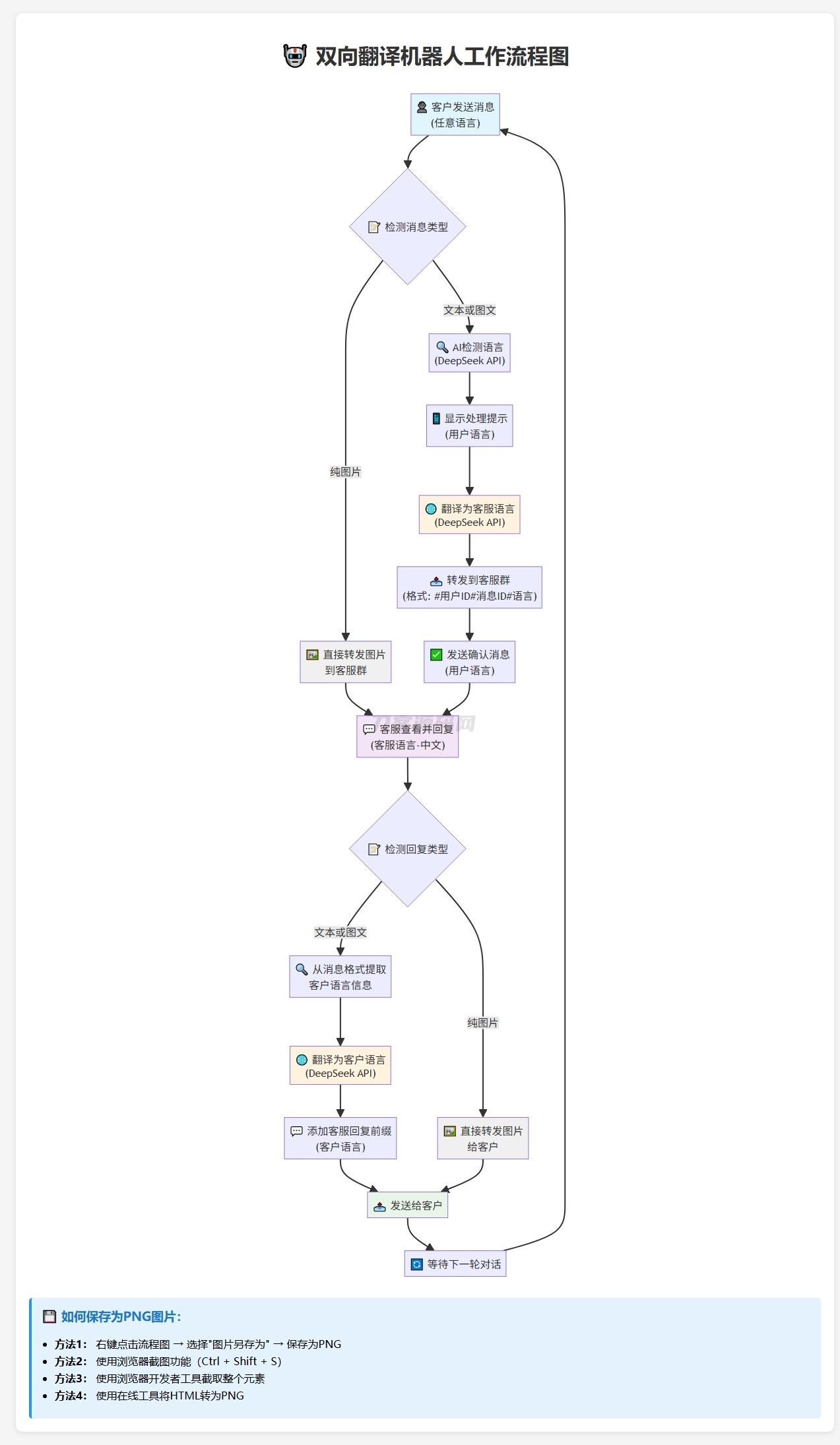
简介: Telegram AI全自动翻译客服机器人源码/带视频搭建教程 功能说明: 1.双向功能,这个不用说 2.将客户消息翻译为客服配置的指定语言,不管客户消息是哪个国家的语言,只要是deepseek能识别的语言都可以。 3.将客户发送的消息翻译为符合客户国家口语习惯的语言 图片:

Telegram AI全自动翻译客服机器人源码/带视频搭建教程

源码分类: 网站源码 系统品牌: 其他
开发语言: 其他 数据库: 其他
安装服务: 提供

免费下载

请勿商业运营,违法使用和传播!仅供研究学习使用!

实测通过

应用介绍

简介:

telegram AI全自动翻译客服机器人源码/带视频搭建教程

功能说明:

1.双向功能,这个不用说
2.将客户消息翻译为客服配置的指定语言,不管客户消息是哪个国家的语言,只要是Deepseek能识别的语言都可以。
3.将客户发送的消息翻译为符合客户国家口语习惯的语言


图片:

1.png

2.png

3.jpg

预览截图

商品属性

类别 网站源码 兼容性 Linux
最新版本 文件大小 0
语言 其他 浏览次数 20 次浏览
标签

相关下载

PHP云盘网盘系统源码 快速对接多家云存储 带视频搭建教程
免费

PHP云盘网盘系统源码 快速对接多家云存储 带视频搭建教程

快速对接多家云存储,支持七牛、又拍云、阿里云OSS、AWS S3、Onedrive、自建远程服务器,当然,还有本地存储。自定义主题配色。图片、音频、视频、文本、...
2
PHP在线智能AI文章伪原创网站源码
免费

PHP在线智能AI文章伪原创网站源码

PHP在线智能AI文章伪原创网站源码,不需要无后台,直接将源码上传到空间任意目录下都可以运用,假如不是上传到网站根目录的话,记得要打开index.html文件,...
3
店滴AI会员管理系统 v1.1.4
免费

店滴AI会员管理系统 v1.1.4

店滴AI是一个基于人脸识别的会员管理系统。可应用于商场客流统计、门店智能管理和店内监控等。是一款基于 yii2 的,并且集成了 AI 技术、智能硬件设备对接技术...
2
基于人脸识别的会员管理系统-店滴AI会员管理系统
免费

基于人脸识别的会员管理系统-店滴AI会员管理系统

简介:店滴AI是一个基于人脸识别的会员管理系统。可应用于商场客流统计、门店智能管理和店内监控等。是一款基于 yii2 的,并且集成了 AI 技术、智能硬件设备对...
2
AI智能电话语音通话销售机器人源码
免费

AI智能电话语音通话销售机器人源码

介绍:安装说明1.材料连接:只需一键,就可以将很多的不明客户数据递交给智能机器人,不用人工服务反复实际操作。2.自觉学习:可将不一样的情景销售话术递交给智能机器...
2
流量主系列|微信AI人脸转换小程序源码
免费

流量主系列|微信AI人脸转换小程序源码

简介:纯前端,无后台,可以添加流量主,看演示截图吧有喜欢的拿去图片:
2

评论列表 共有 0 条评论

暂无评论
立即
投稿
发表
评论
返回
顶部